
detaillierte Produktbeschreibung
SUS304 Servomotor Automatische SPS-Steuerung für Rundflaschenetikettiermaschinen
Anwendung
Diese automatische Verpackungsetikettiermaschine für Servomotoren ist für alle Arten von flachen Gegenständen wie Lebensmittel, Chemikalien, Pharmazeutika, Kosmetika, Schreibwaren, CDs, Kartons, Kartons und verschiedene Ölkessel usw. geeignet

Eigenschaften
| Betrieb | Das SPS-Steuerungssystem erleichtert die Bedienung der Etikettiermaschine |
| Material | Der Hauptkörper der Etikettiermaschine besteht aus Edelstahl SUS304 |
| Aufbau | Unsere Etikettiermaschinen übernehmen bekannte japanische, deutsche, amerikanische, koreanische oder taiwanesische Markenteile |
| Flexibilität | Der Kunde kann Drucker und Codemaschine hinzufügen. kann wählen, ob eine Verbindung mit dem Konverter hergestellt werden soll oder nicht. |
Technische Parameter

| Name | automatische Wickeletikettiermaschine |
| Beschriftungsgeschwindigkeit | 60-300 Stück / min |
| Höhe des Objekts | 25-95mm |
| Dicke des Objekts | 12-25mm |
| Höhe des Etiketts | 20-90 mm |
| Länge des Etiketts | 25-80mm |
| Innendurchmesser der Etikettenrolle | 76mm |
| Außendurchmesser der Etikettenrolle | 350mm |
| Genauigkeit der Kennzeichnung | ± 0,5 mm |
| Netzteil | 220V 50 / 60HZ 2KW |
| Gasverbrauch des Druckers | 5 kg / m2 (wenn Codiermaschine hinzugefügt wird) |
| Größe der Etikettiermaschine | 2500 (L) × 1250 (B) × 1750 (H) mm |
| Gewicht der Etikettiermaschine | 150 kg |
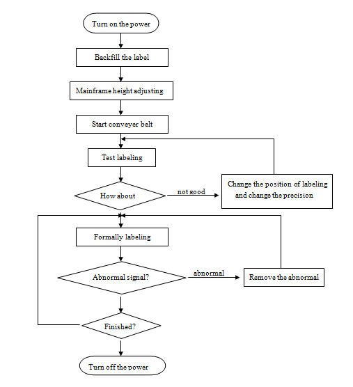
Betriebsablaufdiagramm

Schaltplan

Details zeigen

Verpackung & Versand

· · Hafen: Shanghai
· · Verpackungsinformationen: Holzkiste Exportverpackung
· · Lieferdetail: Normalerweise 12-15 Tage nach Zahlungseingang
Vertraue uns, VKPAK , Deine gute Wahl! Schnelle Antwort auf Ihre Anfrage!
Unsere Leistungen
1. Bieten Sie eine professionelle Kennzeichnungslösung gemäß Ihren spezifischen Kennzeichnungsanforderungen an.
2. Stellen Sie nach der Bestellung eine hochwertige Etikettiermaschine zur Verfügung.
3. Versuchen Sie, die Lieferzeit so kurz wie möglich zu halten.
4. Bieten Sie Ihnen lebenslangen kostenlosen technischen Support, nachdem Sie unsere Maschine erhalten haben.
FAQ
1. Welche Art von Etikettiermaschine haben Sie?
Sehr geehrter Kunde, wir haben eine automatische und halbautomatische Etikettiermaschine für runde Behälter und flache Oberflächen. Einige Modelle für ein Etikett und andere für zwei oder mehr Etiketten. Und wir können die Maschine entsprechend Ihrer spezifischen Etikettierungssituation konstruieren.
Daher können Sie uns gerne Ihre Kennzeichnungsanforderungen zusenden. Wir bieten Ihnen eine zufriedenstellende Kennzeichnungslösung.
2. Könnte die Codiermaschine das Datum und die Chargennummer drucken?
Ja, Sie können eine Codiermaschine hinzufügen, um die gewünschten Buchstaben und Nein zu drucken.
Es ist ein heißer Stempel und kann höchstens drei Zeilen drucken.
3. Welche Informationen sollten wir bereitstellen, um das geeignete Modell zu überprüfen?
Bitte senden Sie uns ein Bild Ihres Behälters und Etiketts sowie die Größe des Behälters und des Etiketts.
Bitte teilen Sie uns auch mit, welche Art von Etikett Sie verwenden, wenn möglich. (Zum Beispiel selbstklebend, könnte kleben, heiß kleben usw., unabhängig davon, ob das Etikett in Rollen oder Stücken vorliegt.) Dann lassen wir Sie das geeignete Modell überprüfen.
Etikett: industrielle Etikettiermaschine, Glasflaschenetikettiermaschine









