
detaillierte Produktbeschreibung
| Etikettengeschwindigkeit: | 20-200 Stück / min (abhängig von der Länge des Etiketts und der Dicke der Flasche) | Dick beschriftetes Objekt: | 20-200mm |
|---|---|---|---|
| Höhe des Objekts: | 30-200mm | Höhe des Etiketts: | 15-110 mm |
| Länge des Etiketts: | 25-300mm | Innendurchmesser der Etikettenrolle: | 76mm |
| Außendurchmesser der Etikettenrolle: | 300mm | Netzteil: | 220V 50 / 60HZ 0,75KW Einphasig |
| Maschinengewicht: | 150 kg | Größe der Maschine: | 1600 (L) * 550 (B) * 1600 (H) mm |
| Stichwort: | Applikator für flache Oberflächenetiketten | Modell 1: | HAP200 |
| Modell 2: | HAP300 |
Automatische Etikettenapplikationsmaschine für flache Oberflächen, SUS304 Economy-Automatik-Etikettiermaschine für Edelstahl
Anwendung:
Automatische Applikatormaschine für flache Oberflächen, SUS304 Economy Automatische Etikettiermaschine für Edelstahl oben und seitlich, anwendbar für alle Arten von flachen Gegenständen wie Lebensmittel, Chemikalien, Pharmazeutika, Kosmetika, Schreibwaren, CDs, Kartons, Kartons und verschiedene Ölkessel usw. Diese Wirtschaftlichkeit Die automatische Beschriftungsmaschine für die Oberseite und die Seite dient zur Beschriftung der flachen Seite. Die automatische Etikettiermaschine von oben und von der Economy eignet sich für:

Eigenschaften:
- Der Hauptkörper besteht aus Edelstahl SUS304 und einer hochwertigen Aluminiumlegierung.
- Der Etikettierkopf wird von einem fortschrittlichen Schrittmotor angetrieben, der aus Japan importiert wird.
- Das magische Auge ist ein fortschrittlicher Fotodetektor aus Japan.
- Das SPS-Steuerungssystem ist mit einer menschlichen Schnittstelle ausgestattet, die 60 Gruppen von Speichereinheiten umfasst.
- Beschriftungsposition und -höhe sind einstellbar.
- Die Transporthöhe kann durch die Höhe der Produktionslinie eingestellt werden.
- Verbindung mit Förderband und Produktionslinie herstellen können
- Transparenter Etikettenmonitor für Option.
Darstellungsfigur:

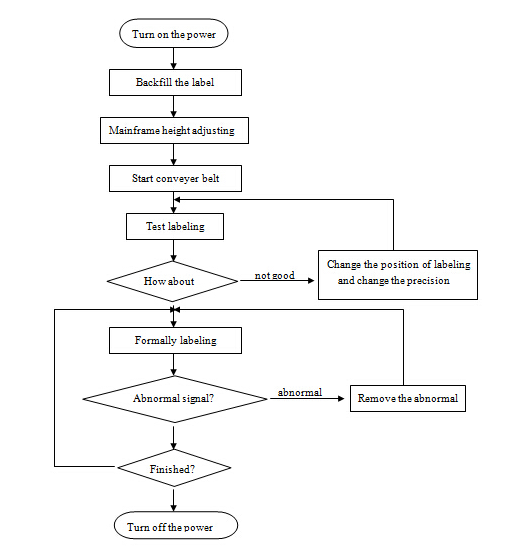
Betriebsablaufdiagramm:

Schaltplan:

Verpackung & Versand:
1. Hafen:Shanghai
2. Verpackungsinformationen:Holzkiste Exportverpackung
3. Lieferdetail:Normalerweise 12-15 Tage nach Zahlungseingang
FAQ:
1) abelLabel show erect go ffer
Grund: Die Etikettierausgabegeschwindigkeit ist zu hoch oder die Fließbandgeschwindigkeit ist zu niedrig
Lösungen: Verlangsamen Sie die Ausgabegeschwindigkeit des Etiketts oder beschleunigen Sie die Geschwindigkeit der Montagelinie (Geschwindigkeit der Flaschenbewegung).
2) Etikett zeigen Wurfgoffer
Grund:
① das Pflugbrett ist nicht flach;
②Die Kante des Abziehbretts verläuft nicht parallel zum Flaschendeckel.
③ Das Etikett ist zu leicht gedrückt
Lösungen:
① Pflugbrett wechseln,
②justieren Sie die Kante des Abziehbretts parallel zum Flaschendeckel.
③Stellen Sie den Etikettenriemen richtig ein.
Etikett: Flachetikettenapplikator, Kartonetikettiermaschine









